N1NKM's
Chattering smiley
Mini AM Transmitter


MINI AM Transmitter

6/18/11 Finaly completed, and working nicely! :)

This is one of my "PRIDE & JOY" Projects! :)

Prototype Phase, Feb 2011
Tiny AM Transmitter

The small Proto PC board (center) holds only the LM386 audio amp, the modulation transformer, & the MPF102's. The oscillator is the separate board to the left.

Because every x-tal synth CB rig I get my hands on, I salvage the crystals, I am using a two-crystal frequency synthesis system to generate the proper BC band frequency. (I'm using 1630Khz, here. More detail, below.)

The tuning network is visible at the far right. Audio quality from this unit is SUPERB! :)

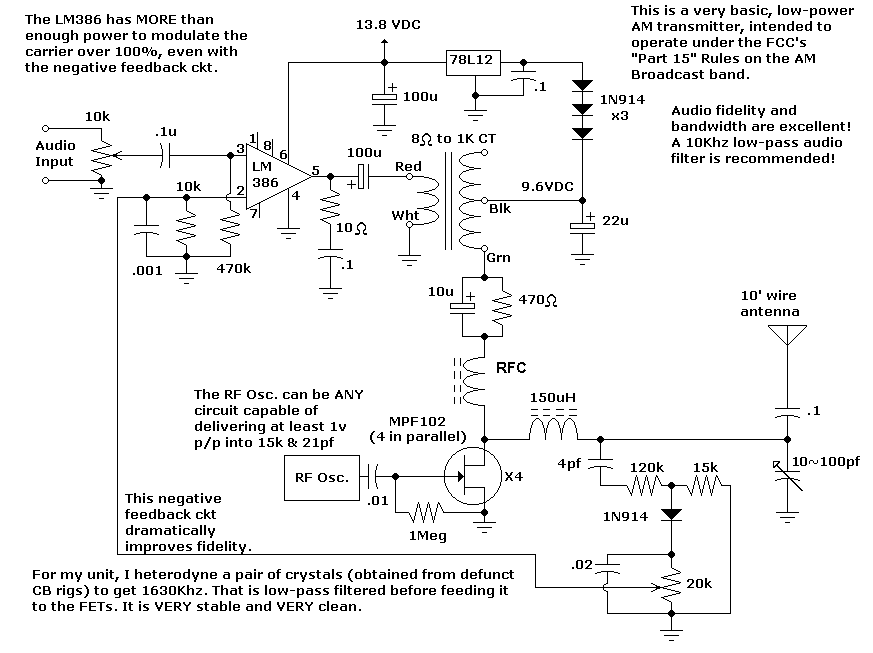
Mini transmitter schematic (Final revision, 6/18/11)
Mini transmitter schematic

There are some notes and quirks I've noticed with this ckt. Increasing the FET's power supply above 10v does not boost the positive peaks, so the waveform "flat-tops". Therefore, I added the 78L12 and 3 diodes, to ensure that the finals never see more than ~ 9.6v. The audio quality from this is EXCELLENT, and the RF is limited to stay well under FCC Part 15 rules. (Connecting it to a larger antenna significantly decreases the RF output.)

Some years ago, I discovered that the LM317 worked as an audio amplifier, so I experimented with using it to modulate the MPF102's. Unfortunately, it didn't work all that well, so I abandoned the idea for this transmitter. (It may work better in a transmitter of different design.)

I left the oscillator out of this diagram, since there are numerous varieties of them available, any one of which is capable of driving this unit. (The MPF102 has a 7pf gate capacitance, so 4 in parallel is approximately 28pf.)

The oscillator I'm using here is a separate module that I salvaged from a similar-purpose micro AM transmitter I had originally built in the mid 1980's. That little transmitter, while functional, was far from ideal. It couldn't quite reach 100% modulation, had some distortion, etc. This one totally takes it to the next level! :)

The mix product of the 2 x-tals is amplified, rectified, low-pass filtered, and amplified again, to deliver a clean, stable sinewave to the FETs input. In this case, that difference frequency is 1630Khz. :) My freq counter shows it to be very stable, within +/- 10Hz... that's "ROCK-STEADY!"

Did you know that it's even possible to use an old PLL-controlled CB rig as your RF oscillator? If it has a PLL02A chip, it's even better! The difference frequency that is fed into the PLL generally tends to be around 2Mhz, sometimes including part of the AM Broadcast band! Nice and stable, with 10Khz steps... if you have an old CB and the PLL still works...use your imagination. :)

Completed mini transmitter, cover removed. (June 2011)
Mini transmitter, cover open

Here is the FINISHED PRODUCT! :) Yes, it works very well with a 10' wire antenna attached to the little blue wire. The range is limited, but it is enough to cover a small house, easily. It can take audio directly from a computer or MP3 player. Fidelity is excellent, and with a wideband AM receiver it sounds fantastic. :)

This box is the package my wallet came in! LOL! :) It was a nice tin box, so I saved it for a future project! Well, here it is! It's a nearly perfect fit. It just took a bit of cutting, bending, and squeezing the metal to make everything fit. Two 4-40 screws & nuts hold each board in place. The plastic/velvet insert makes an ideal insulator. With the lid on, the shielding is just about perfect.


Mini transmitter, cover installed.
Mini transmitter, cover closed

"Stay Tuned!" ;) There's ALWAYS MORE TO COME!!

Take me HOME...