
N1NKM's![]() HAM page 7 |
|---|
"BOB Jr" (Bucket O' Bolts, Junior) |
Please note:This transmitter also is NOT a "standard" design! It is unorthodox, due to my limited budget and having to work with the stockpile of junk parts that I have on hand. Therefore, even though this unit works quite nicely, please understand that it is NOT a recommended transmitter design, and I would NEVER use this kind of "engineering" for any kind of commercial use! This is strictly my HOBBY. :) It's something I do FOR FUN. This information is merely presented for those who are curious... I don't recommend you try this at home! ;)
NOTE to modem users: this page has several 80K+ pictures, which may take a few moments to load. Please be patient.
This page contains photos of my homebrew, QRP tube AM transmitter (called "BOB Jr"- Bucket O' Bolts, Junior). It is named after it's "Big Brother", which can be seen HERE!
| Front view of "BOB Jr" |
|---|
| Back view of "BOB Jr" |
|---|
| Bottom view of "BOB Jr" |
|---|
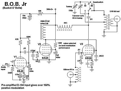
| Schematic of "BOB Jr" |
|---|
This little project was completed on 6/9/2006. I know that QRP on AM isn't very effective, but it's still cool to try, especially when it's done with something like this! :) Built out of 90% "recycled" parts! (The power transformer was bought as "new surplus" for $3)
So, if you hear me on the air talking about "BOB Junior", this is it. Using my preamplified D-104, this puppy gives me about 200% positive peak modulation! (Nice, strong, positive carrier shift!) It idles at about 1.5 watts, peaking at 5 or 6 with nice, clean audio! (It sounds a tad muddy to me. I may change a few caps to compensate.)
*** DISCLAIMERS ***
(Keep the lawyers happy.)
This information is presented as educational information only. No guarantee is made as to its fitness for any purpose. All risk is assumed by the person who choses to use this information. While the author's experience indicates that this proceedure was effective, any attempt to build/modify these devices IS AT YOUR OWN RISK. Extreme care must always be excercised, this is at the builder's SOLE RISK.